banner

1. Paraxial Geometrical Optics and the System Matrix

Refraction and Reflection

The law of refraction (Snell's Law): When a ray of light is refracted at an interface between two uniform media, the transmitted ray remains in the plane of incidence and the sine of the angle of refraction is directly proportional to the sine of the angle of incidence.

The law of reflection: When a ray of light is reflected at an interface dividing two uniform media, the reflected ray remains in the plane of incidence, and the angle of reflection equals the angle of incidence. The plane of incidence is defined by the incident ray and the surface normal vector at the point of incidence.

Snell's Law is usually written:
n1 sin θ1 = n2 sin θ2,
with n1, n1 the refractive indices of the two media, where the speed of light vin a medium of refractive index n is v = c/n if c is the speed of light in a vacuum. Slower lightspeed in second medium, more refraction. Here's a picture of reflection and refraction.

snell

Using these two laws we can analyze systems of lenses and mirrors like the all-lens system below: lenses

After all this, we'd like to use Snell's Law in our geometrical optics approximation to reality. Linearize problem with paraxial rays, those that never make large angles with the optical axis. I.e. assume
sinθ = tan θ = θ
The paraxial Snell's Law is
n1 θ1 = n2 θ2 .

This is a "small angle approximation". Suc linear approximations describe a given function (in some locality) as a linear function. Infinite series are in your future! Here,
sin(x) = x - x3/3! + x5/5! - ..., near 0, and for small x we're only considering the first term.

Thin Lenses

Different rays travel different distances through lenses, which are fatter and thinner. So just what happens depends on just where and at what angle the ray enters the lens. Inconvenient, nonlinear. The thin lens assumption is: "consider an infinitely thin lens" with all the refractive power and none of the annoying size of an actual object.

thinlens

Geometrical optics uses pretty simple algebra (but pretty complicated diagrams) to derive elegant formulae (in terms of things like radii of curvature, indices of refraction, and distances) that describe spherical mirrors, refraction at spherical surfaces, thin lenses, thick lenses etc.

Focal Length

Focal length f is the (signed) distance to the image it forms of an object at infinity. Convex lenses have positive focal lengths, Concave negative).

The lensmaker's equation predicts the focal length of a lens in terms of its refractive index, that of the medium it is in, and its radii of curvature. In air (of refractive index n = 1), one version of the thin-lens equation states that an object at distance s is imaged at point s' by a lens of focal length f if
1/s + 1/s' = 1/f.

The power P of a lens measures how strongly it bends light, and is defined as 1/f. In an x-y plane,

We measure angles that rays deviate from the optical system (x) axis (rays parallel to the x-axis are at 0 radians). Rays from the left rising in the y direction are positive. A lens bends an incoming ray of angle θ, according to our approximations, to give it a new angle:
θ' = θ - yP
if the ray impinges on the lens at height y. Thus
θ' = θ -(1/f)y

The Method

Ray Diagrams

Diagram the system as thin lenses, a 2-D plot of Y versus X, with the X axis being the optical axis. An object being imaged is considered to be in an input plane at the left of the diagram (below, it's at x = 0), and the output plane is wherever we want to compute the final height of the ray. Can compute (inter alia):

Ray Transfer Matrices

Consider a ray [y0, θ0 ]T moving (translating) through a homogeneous medium. If it moves axially by L at an angle θ0, Its new description is
[y0 + L tan θ0, θ0]T. The paraxial assumption is that tan(x) = sin(x) = x, so we can describe the resulting linear tranformation of the ray's description by

|y1| = |1 L|  |y0|
|θ1| = |0 1|  |θ0|

This simple matrix is how we describe the change in the ray as if moves through some uniform medium for an axial distance.

Remember
θ' = θ -(1/f)y.
So...

|y1| = |1    0|  |y0|
|θ1| = |-1/f 1|  |θ0|

The transfer matrices for spherical or refraction interfaces, spherical mirrors, and thick lenses are similarly simple.

System Transfer Matrix

Express a paraxial system with elements described by 2x2 matrices, say M1, M2, M3, M4 in order from left to right. Then for ray r, M1*r is the ray after the first element, M2*M1*r, M3*M2*M1*r, and M4*M3*M2*M1 is the complete transformation and the system transfer matrix.
Note the system components appear in reverse order.

Use ray-transfer technique find: focal points, nodal points and first and second principal planes.

The four elements of the transfer matrix have discernable semantics, which can be illuminated by considering the physical meaning of setting each one to zero. For now, though, we're done.

Example: Focal Point

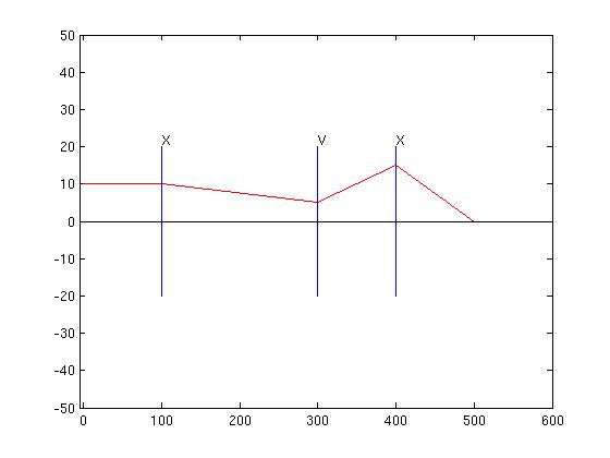
Consider three lenses of focal length 200, -50, and 50 mm. The first and second are separated by 100 mm. the second and third by 50 mm. The input plane is 200 mm. in front of the first lens. What is the (back, effective) focal length of the system? focal

Send a ray parallel to the axis into the 6-element system (translation, lens, translation, lens, translation, lens). The last ray we get is the one emerging from the last lens at X=350. It turns out to be (3, -.04)T. We're after the focal length g= y/tan(θ), (the base of the final triangle in the figure from X= 350 to X= 425). With the small angle assumption, the tangent of the angle is the angle, so this ray intercepts the axis at g= y/θ, or 75mm. We can then add a final, seventh, transfer of this distance, which should bring the ray down to the axis at the focal point, and that final system produced the figure above.

Example: Image Plane, Axial Image Point

The axial image point of a system is where the image of a ray starting out at the origin crosses the optic axis. It's like the focal point, and calculated the same way, only using a different initial ray. It turns out that all the system's image points from an object at the origin will fall in the plane at that distance, so that is where an in-focus image will be formed.

Use slightly different 3-lens system: lenses are spaced out by 300, 100, and 50 of focal lengths 200, -50, and 50. Shooting out a ray from the origin at angle .01 and calculating the axial image distance (it's 95 mm. out from the third lens) we can compose a final translation after the 3rd lens of 95 mm to get this plot:

axial

Several Rays: imageplane

Use the y height at the image plane to get the ratio object-height/image-height, or linear magnification, as .2 (the image height is upside-down).

2. Ray-Casting and Systems of Linear Equations

The Problem and the Method

Ray-casting: given a point of view and direction of gaze (ray), compute the color and intensity of the light in that direction. In geometrical optics we follow light-paths (rays) through optical systems with geometry, some algebra, and a few physical laws.

Basic case: given a 3-D point of origin for the ray and its direction, where does it intersect a given plane in space? No different from the high-school algebra "line-intersect plane" problem, and in optics sometimes called "intersecting a ray with a plane mirror".

As usual, represent points p, x, r etc.in 3-D by (x,y,z)T vectors. Let's represent directions α, β etc. in 3-D by (x,y,z)T unit vectors. They form a family that lives on a sphere of unit radius centered on the origin. You can see that every direction corresponds to a vector (point) whose head is on this Gaussian Sphere.

Lines and Planes

The standard way to intersect a vector with something is to stretch it out in its direction until it hits; the resulting length is all we need. So: Any point on a ray can be written
Ray: r = r0 + d α,
with d the length, r0 the ray's origin, α its direction. This vector equation represents three linear equations in x,y,z.

The plane equation is linear, and a 3-D version of the familiar line equation:
Plane: Ax + By + Cz + D = 0
Written like this, [A, B, C]T is a vector specifying a direction, in fact the direction normal to the plane. Scaling the whole equation so that this direction is a unit vector gives the new, scaled value of D a meaning: it's the perpendicular distance from the plane to the origin.

Force our infinite mirror, or plane, to pass through the origin, so we can describe it with a linear equation: one strictly in (x,y,z) (D = 0: no pesky constant).
Plane through Origin: Ax + By + Cz = 0, or
(A/C)x + (B/C)y + z = 0.

For a more general raycasting project, still pretty easy, see Pinholes and Beachballs (or spherical chickens!).

Intersection

The equations Ray and Plane above are four linear equations. A solution to them gives the d at which the ray intersects the plane, and we're done. Preview: we write down the equations, do a quick massage, write them in matrix form, and the answer is obvious.

Ray origin: (x0,y0,z0).
Ray direction: 123).
3 Ray Equations, 1 Plane Equation:
x = x0 + α1d
y = y0 + α2d
z = z0 + α3d
(A/C)x + (B/C)y + z = 0.

We need four equations for unknowns x,y,z,d, but clearly we only really need three numbers, x,y,d say, from which we can easily solve for z using the Plane through Origin equation. Premptively using that equation first, we get an expression for z to substitute into the third ray equation and we can rewrite the system as:
x0 = x - α1d
y0 = y - α2d
z0 = -(A/C)x - (B/C)y - α3d.

Matrix Formulation

Express above system as matrix equation:
[x0,y0,z0]T = M [x,y,d]T , where M is

| 1             0   -α1 |
| 0             1   -α2 |
| -(A/C) -(B/C) α3 | .

If u = M v, then v = M-1 u, So we can solve (x,y,d) in terms of what we know or can easily compute ( x0,y0,z0, M-1).

Then ignore d, put x,y into the Plane through Origin equation, get z, and we've got our intersection-point.

References

  1. Tom Brown; Course Notes, Optics 211 2008, Part I.
  2. F.L. Pedrotti and L.S. Pedrotti; Introduction to Optics, Prentice-Hall 1987.
  3. Wikipedia.
  4. R. W. Ditchburn; Light, Wiley Interscience, N.Y. 1963.

Last Change: 08/22/2011: CB